Arijitさんのプロフィール画像

Arijitさんのイラストまとめ


23y Landscape Artist • Commissions Open / NFTNYC • NFT Liverpool • NFTUK // foundation.app/@arijitworks
linktr.ee/arijitworks

フォロー数:2370 フォロワー数:2670

'EVANESCENT' is a Transcendental landscape art from a dune. It is the fifth artwork in the series of my "Space Dunes" creations featuring space and dunes in a subtle yet powerful way.

0.30 $ETH

https://t.co/Pg7BbnSNqT

0 2

ALPHA - Render

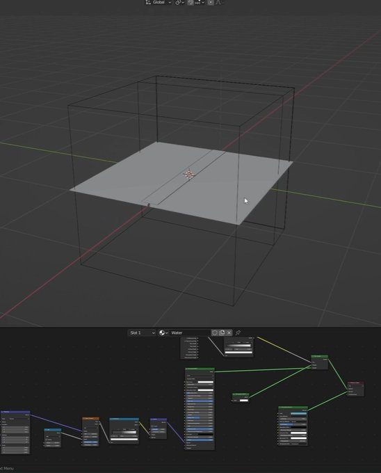
Viewport from Blender
Render Output from Blender
After Effects + Photoshop - Final Image

0 1

'EVANESCENT' is a Transcendental landscape art from a dune. It is the fifth artwork in the series of my "Space Dunes" creations featuring space and dunes in a subtle yet powerful way.

0.30 $ETH

https://t.co/Pg7BbnSNqT

0 0

'EVANESCENT' is a Transcendental landscape art from a dune. It is the fifth artwork in the series of my "Space Dunes" creations featuring space and dunes in a subtle yet powerful way.

0.30 $ETH

https://t.co/Pg7BbnSNqT

0 1

'EVANESCENT' is a Transcendental landscape art from a dune. It is the fifth artwork in the series of my "Space Dunes" creations featuring space and dunes in a subtle yet powerful way.

0.30 $ETH

https://t.co/Pg7BbnSNqT

1 1