ぐろめさんのプロフィール画像

ぐろめさんのイラストまとめ


たまになんか作ってます

フォロー数:1288 フォロワー数:691

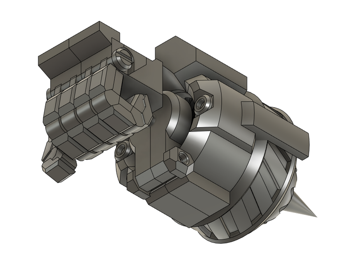
この前作ったジェットエンジン見てたら腕作りたくなったので
まだラフだけど

7 23



モーメントが死んだので
3DCADで主に大剣を作ってます
あとは固定ツイートのメカヘッドとか

5 20

明日のakガーデンにて
『こんべ屋Withぐろめ』としてデンエイさん レオバロンさん 、キャバレリークラフトさん と共同参加します!

自分は開発途中の大太刀の展示のみですがぜひ見に来てください〜

17 31

架空の刀匠一派「雪晶」の家紋

1 10

どっちで行くか悩む

0 0

鍔のデザイン難しい

0 3

いつものお手軽板サポ付けお終わったので、とりあえず2本分行ってみますか

0 4

箱のほうが行き詰ってるので先に剣だけ出力しちゃおう
多分これで組めると思うので、勘合調整したら出力してみよう

4 13

スライド移動はできるけど+開くギミックを入れる空間がない…

0 3