jotegoさんのプロフィール画像

jotegoさんのイラストまとめ


Professional microelectronics engineer. FPGA developer of retro systems for #MiSTerFPGA, #OpenFPGA and other platforms #RetroGaming
patreon.com/jotego

フォロー数:710 フォロワー数:16525

I started on arcades working on CAPCOM systems from the 80's. All these cores work well, but they have some technical debts that I'm paying back

21 211

Digital voice recording is the simplest yet trickiest sound synthesis method. Simple as it is kind of obvious what you're doing; tricky as it can eat up all the memory you're willing to give. Digital recording made epic moments in arcade games, let's go for a tech overview

35 252

The 3D effect we see in the floor of SF2 stages is the same used to create the road in Out Run. Take a flat image and slide each line horizontally. SF2 creates the illusion of perspective with it and Out Run creates curves for us to drive on.

26 216

Another hard to catch bug fixed. This time in System 16. Dynamite Dux changing colours in stage 2 and slowness in Golden Axe fixed. The files will be available tomorrow.

30 197

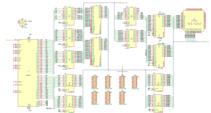
We continue working on the SEGA System 18 schematics from PCB. This board is especially difficult due to the large number of custom chips with ~100 pins each. I think it will take the whole month working full time to complete it.

26 251

We finally completed extracting the schematics from Konami's Kicker (Shaolin's Road). It's taken about ~85 hours of hard work.

38 398

A haunted forest, fairies, an innocent witch...
Halloween starts today with Cotton working in the System16 beta for https://t.co/Fst1McRjry

51 297

Overall, you have to know well your system to get all the juice out of it when you develop a game. That's the only way hardware limitations won't limit your creativity.

5 56

CAPCOM understood it and went as far as to have one of the CPS background layers use 32x32 tiles, with 16 colours. So CPS offers three different layers, each with 16 colours per tile and different tile sizes: 8x8, 16x16 and 32x32

4 32