ExeelVTさんのプロフィール画像

ExeelVTさんのイラストまとめ


I am a amateur 3D model creator who creates 3D models in blender. I am always learning new things for that program so who knows what I can create.

フォロー数:599 フォロワー数:594

Also as of Today I will be uninstalling VRC.
The community as a whole, the backlash and those being toxic defending it all just ruined the game for me.
But more over the lack of Dev's Communication.

Goodbye VRC was a good 6000+ hours of fun ruined by all of it.

2 7

Loving new update to Vtuber Kit.
Neko Time!!!

1 11


Almost at 60k.
The tweets are a mix of those Defending EAC and those Who dislike it.

0 2

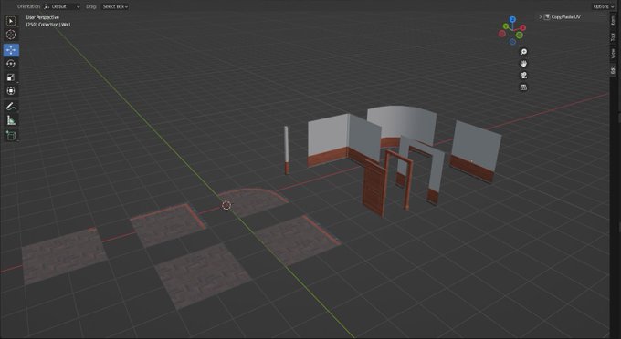
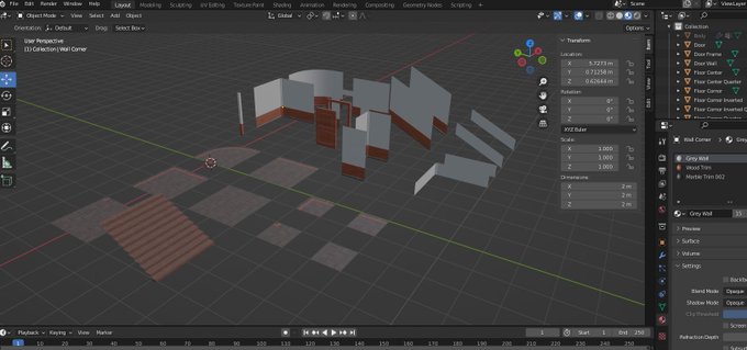
Worked on the Modular Indoor set.
Simple basic but seems to work. I will add one more to it later.

Not sure if I should put it on gumroad or booth but if I do it will be free.

0 3

Did something this morning for practice in
Just simple parts that might put into or give to someone I know if they want something to mess with.

0 1

So I have decided to fully rework the Dallemini Art Museum.
Its smaller, Cleaner and a I did not really like how the old one was coming out. Also as seen in one of the imgs I am working on custom textures for the flooring. This will take some time to do. (Wood/Marble)

2 4

So I am going to hold on on texturing the flooring. So I went to work on the Dome that will be the spawn area first.

I like it buttttt feels it could be worked on some more maybe...??

Thoughts?? Yes no maybe so??

0 4

More Planned areas to work on.

I have alot of work ahead of me.... I am getting dizzy thinking about it all.

0 0

Slowly but surely the world is being worked on.
I have the basic layout and roofing setup.
Then I can add some details.
After that Texture work..... Alot of Texture work.....

1 3

art is amazing and can be very beautiful.

So I am thinking of making a vrc world that has this dalle-mini art in it.

Thinking yes. But I am unsure about myself doing it. I am also unsure if I will ever complete it.

Sigh....

0 1